Molimo unesite svoje kontaktne podatke i dodatnu poruku.
LEDA je set za igru osmišljen za poticanje kretanja, penjanja i kreativne igre djece u sigurnom okruženju.
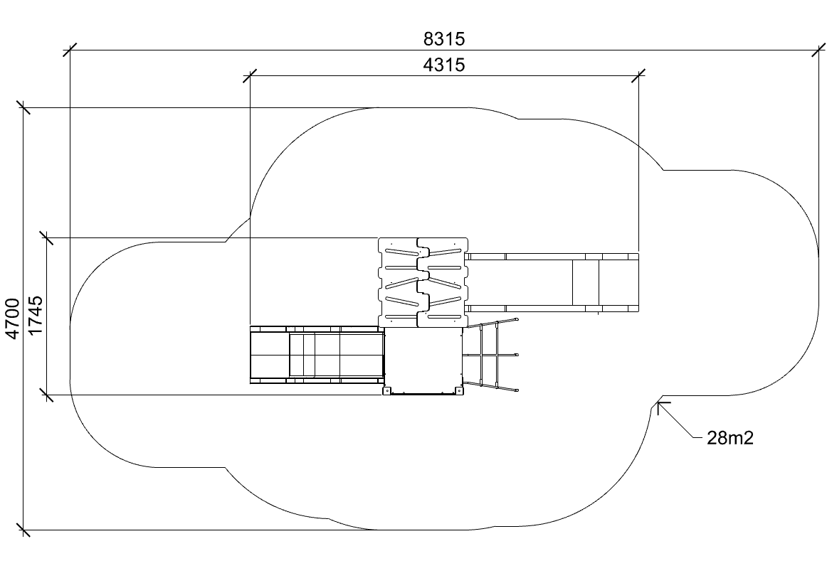
Tehnički crteži u AutoCAD formatu
Dokumentacijska datoteka u PDF formatu
Molimo unesite vašu e-mail adresu za dobivanje linka za preuzimanje.