Molimo unesite svoje kontaktne podatke i dodatnu poruku.
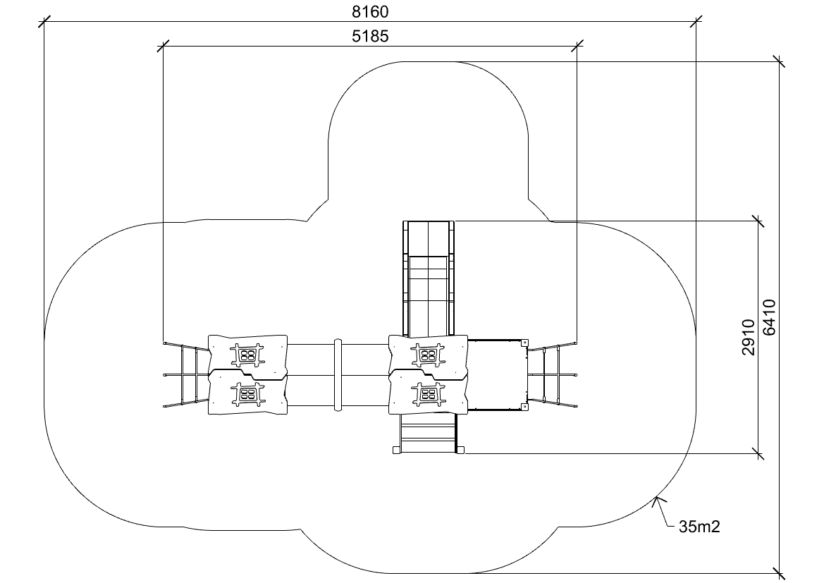
A7533.3 – JULIA 3
JULIA 3 je razigrani dječji element koji kombinira penjanje, kretanje i boravak na visini kroz sigurnu i stabilnu konstrukciju. Dizajnirana je za intenzivnu svakodnevnu upotrebu na javnim igralištima.